EDA Consulting
MDP expertise
XYALIS, an Electronic Design Automation (EDA) company, offers specialized tools in the area of Design for Manufacturing. XYALIS main tools includes CMP dummy-fill and data preparation for photomask fabrication.
XYALIS offers as well outstanding consulting resources and expertise in the fields of mask data preparation, DFM (design for manufacturability), DFY (design for yield). We can help you from simple day-by-day consulting to complex mask data preparation flow setup requiring high expertise resources.
Our expertise example
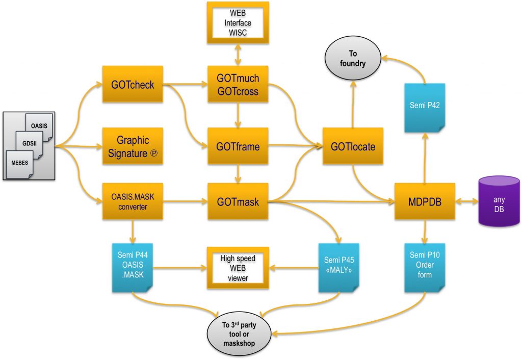
Xyalis dataflow for photomask fabrication covers all needs:
- Early integrity checks
- Automatic placement for multi project wafer projects
- Automatic generation of reticle frames
- Automatic floorplanning of all masks
- Automatic documentation
- Connection to any type database for archiving and exchanging information
- Generation of standard SEMI P10 orderforms
- Conversion between many standards: GDSII, OASIS® , OASIS.MASK®, MEBES, MALY…

XYALIS Mask Data Prep flow and tools
All these tools can be integrated in any existing flows. They have been successfully interfaced with internal procedures at many customer sites and are used in production at some of the leading edge foundries.



